IN Integrador CIGAM Fullsoft

De CIGAM WIKI

Voltar


Integrador > Integrador CIGAM Fullsoft

Os cadastros constam no ERP CIGAM e são disponibilizados através de uma camada de web services, pelos quais é possível obter os dados de cadastros como: Transportadoras, Itens (materiais) e Código de Barras.

Através dos métodos disponíveis na camada de integração, são realizadas as importações/cargas de registros no WMS no formato SOAP/xml. Da mesma forma ocorrem as movimentações entre o ERP e o WMS, onde o ERP deve estar previamente parametrizado e com fluxo conforme itens abaixo, assim como no ERP devem ocorrer as devidas movimentações de notas de entrada, ordens de produção, movimentos de estoque, pedidos de venda, entre outros.


Serviços/métodos utilizados para integração WMS (Fullsoft)


LISTAGEM

ListarTransportadoras

CadastroTransportadoras

ListarItensSeparacao

CadastroBens

ListarCodigoBarrasItensSeparacao

CadastroCodigoBarras

MOVIMENTAÇÃO

ListarNFsParaConferencia

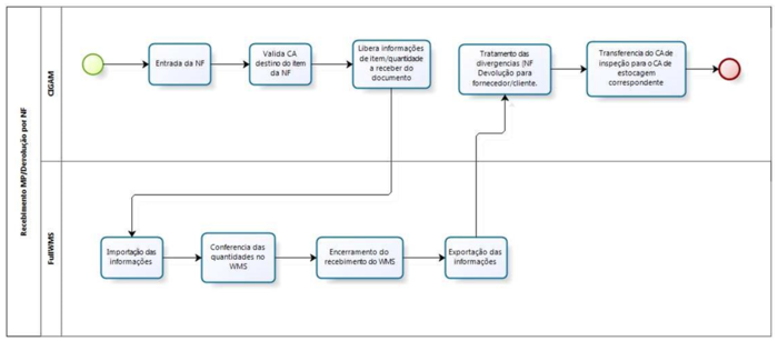
  • Valida CA destino do item da NF.
  • Valida informações do item se almoxarifado (CA) é controlado pelo WMS.
  • Libera informações de item/quantidade a receber do documento.
  • Transferência do CA de inspeção para o CA de estocagem correspondente
  • Transfere as quantidades conferidas no WMS do almoxarifado (CA) de inspeção de entrada para o CA de armazenagem.


ApontamentoSeparacao

  • Verifica se o movimento existe e cria um movimento de transferência (usando os mesmos dados do movimento que veio por parâmetro). Como Centro de Armazenagem (utiliza o primeiro CA cadastrado no rótulo CASP).


RecebimentoMP

Recebimento de Ordem de Produção

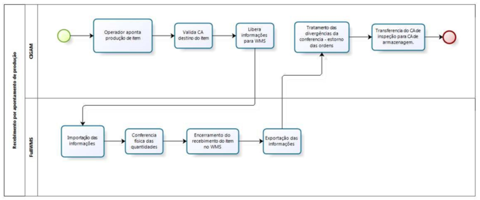
  • Operador aponta produção de item.
  • Valida CA destino do item.
  • Valida informações do item se almoxarifado (CA) é controlado pelo WMS.
  • Libera informações para WMS.
  • Gera uma requisição conforme a ordem de produção. Nessa requisição consta o CA para o qual o material vai ser transferido (entrada). O CA de saída está cadastrado no próprio material.


ApontamentoSeparacao

  • Transferência do CA de inspeção para CA de armazenagem.
  • Transfere as quantidades conferidas no WMS do almoxarifado (CA) de inspeção de entrada para o CA de armazenagem.


RecebimentoPorApontamento

Requisição Manual

  • Digita a requisição eletrônica.
  • Gera a solicitação para o CA de armazenagem do item.
  • Valida se o CA do item é controlado pelo WMS.


ApontamentoSeparacaoItemRequisicao

  • Transferência do CA de armazenagem para o CA de linha da requisição.
  • Transfere as quantidades separadas no WMS do almoxarifado (CA) de armazenagem para o CA da linha da requisição.


IntegradorRequisicaoManualMP

Requisição de Lista de Materiais (Rancho)

ListarItensRequisicoesSeparacao

  • Seleciona as quantidades das ordens.
  • Gera a solicitação para o CA de armazenagem do item.
  • Valida se o CA do item é controlado pelo WMS.


ApontamentoSeparacaoItemRequisicao

  • Transferência do CA de armazenagem para o CA de linha da requisição
  • Transfere as quantidades separadas no WMS do almoxarifado (CA) de armazenagem para o CA da linha da requisição.


IntegradorRequisicaoRanchoMP

Separação Pedidos Venda

ApontamentoSeparacaoPedido

  • Digitação/ importação do pedido de venda
  • Envio do pedido para separação após liberação comercial e financeira.
  • Valida se CA do item é controlado pelo WMS.
  • Recebe um XML

ApontamentoInicioSeparacaoPedido

  • Transferência das quantidades atendidas para CA de faturamento.
  • Transfere as quantidades separadas no WMS do almoxarifado (CA) de armazenagem para o CA de faturamento.
  • Recebe um XML


IntegradorSeparacaoPedidosVenda

FAQs Relacionadas