Conciliação Custeio Integrado - Mapa Custos x Custos Processos
FAQ_CIGAM > FAQ_Controladoria > Custo Estrutural > Conciliação Custeio Integrado - Mapa Custos x Custos Processos
Índice
- 1 Palavras-Chave
- 2 Objetivo do Custo Estrutural
- 3 Parâmetros para Conciliação
- 4 Cadastro Rúbricas
- 5 Cadastro Contas
- 6 Simulação e Classificação de Contas
- 7 Contas de Apropriação
- 8 Centro de Custos
- 9 Rotinas que devem ser realizadas mensalmente
- 10 Definição de Bases
- 11 Alocação de Apoio
- 12 Integração Contabilidade
- 13 Rotina Custo Primário
- 14 Distribuição Atividade de Apoio
- 15 Mapa de Custos Recebidos e Distribuídos
- 16 Dashboard BI – Resumo Primário/Secundário
- 17 Mapa de Custo x Custo Processo
- 18 Resumo do Processo de Conciliação
Palavras-Chave
Custo Estrutural.Mapa de Custos.Integração de estrutura de custos.Valorização do estoque.Cadastro de Contas.Rubricas de Custos.Classificação de contas.Custos diretos e indiretos.Contas de Apropriação.MOD.MOI.GGF.Centro de Custo.
Importante: para explicação do custo estrutural é apresentado um exemplo fictício.Ao executar o processo,atente para as particularidades do seu negócio/operação.
Objetivo do Custo Estrutural
O Custo Estrutural tem o objetivo fazer o Mapa de Custos que que envolve a integração da estrutura de custos da operação com a valorização do estoque. Além disso, realiza parametrizações para conciliação do histórico com a contabilidade.
Parâmetros para Conciliação
Controladoria > Custo Estrutural > Cadastros > Classifica Tipo Operação Conciliação.
| Sim/Não | Operações | Concilia sem valorizar? | Contabilização |
|---|---|---|---|
| Sim | São operações que podem ser conciliadas (Estoque x Contabilidade) sem a necessidade da valorização dos estoques. | Sim | Direta |
| Não | São operações que dependem da valorização para conciliar. | Não | Fechamento |
Mais detalhes acesse:Como fazer a Classificação dos Tipos de Operação no Custo Estrutural?
Cadastro Rúbricas
Controladoria > Custo Estrutural > Cadastros > Título Rúbricas de Custos
O cadastro de Rúbricas nomeia essas Rúbricas, fornecendo nomes específicos como siglas (por exemplo, MOD para Mão de Obra Direta).
Cadastro Contas
Controladoria > Custo Estrutural > Cadastros > Contas
O sistema conta com cadastros que parametrizam as contas a serem utilizadas no custeio.
Contas contábeis são classificadas conforme um cadastro específico, considerando rubricas relacionadas à valorização do estoque (rubricas 1, 2, 3, 4, 5).
Contas Classifica contas conforme Rúbricas.
Classifica as contas como “Custos” para tratamento no módulo de Custo Estrutural e identifica as Rubricas para posterior apropriação;
- Rúbricas Gerais/Diretos
- Rúbricas Indiretos
Obs.: uma mesma conta pode considerar custos em rubricas diferentes, dependendo do centro de custo movimentado, neste caso, as duas colunas de rubrica devem ser preenchidas. Caso contrário, preencher somente a coluna “Rúbrica Gerais/Direto”.
Contas Conciliação Custeio Integrado
Controladoria > Custo Estrutural > Cadastros > Contas Conciliação Custeio Integrado
Cadastro de identificação das contas contábeis a serem conciliadas.
Simulação e Classificação de Contas
A Simulação base considera apenas MOD e GGF, sem MOI.
A classificação de contas é realizada considerando grupos de custos, com atenção para a distinção entre custos diretos e indiretos.
Exceções são consideradas, como a possibilidade de classificar salários,por exemplo como MOD ou MOI dependendo do Centro de Custo.
Contas de Apropriação
Qual é a conta de apropriação que utilizamos para MOD, MOI ou GGF?
Essas contas são responsáveis por zerar o bloco presente no custoo ou no resultado. Da mesma forma, temos uma conta para a progressão da mão de obra de terceiros nas OP's.
Além disso, temos a própria conta de serviço de terceiros contratados, que utilizamos na conciliação de beneficiamento. É nesse ponto que entram os custos do serviço ao longo do mês, apropriando-se contra o bloco do custeio. No final, realizamos a conciliação e direcionamos adequadamente.
Assim como as contas, eles podem ser diretos, indiretos ou até mesmo administrativos. Estou analisando um plano de contas gerencial que possui determinados centros de custos que são diretos.
Durante o fechamento, contas de apropriação são consideradas para zeramento do bloco de custeio.
Contas específicas são parametrizadas para a progressão da mão de obra de terceiros e para serviços de terceiros contratados,por exemplo.
Centro de Custos
Controladoria > Custo Estrutural > Cadastros > C7 Centro de Custo
Os centros de custos podem ser diretos, indiretos ou administrativos, sendo essenciais para a montagem do vínculo na área do processo de produção fazendo a classificação das Gerenciais.
Classificar os Centros de Custos:
- Direto - São custos diretamente ligados aos processos produtivos como salários de produção, energia elétrica da produção.
- Indireto - São custos ligados às áreas de apoio a produção como, por exemplo: salários do setor de PCP, logística. Obrigatório informar a ordem de distribuição.
- Administrativo - São os custos ligados aos setores administrativo e comercial onde não há um critério óbvio de distribuição. O sistema irá tratar como incidência administrativa.
Critérios de Rateio
Com isso os critérios de rateio são estabelecidos para diferentes setores, como injetoras e outros indiretos.
Peso é atribuído a cada critério mensalmente, definindo a proporção de alocação de custos.
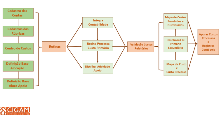
Rotinas que devem ser realizadas mensalmente
Definição de Bases
Controladoria > Custo Estrutural > Cadastros > Base Alocação
São os rateios.
A base de alocação define a forma como cada critério será utilizado para distribuir as despesas do setor. Para cada critério será preciso informar quais CC’s (conta sintética) irão receber os rateios (em percentual ou na proporção indicada por número), conforme definido no critério de alocação. Estas bases devem ser definidas mensalmente e podem ser copiadas de um período para outro, através da opção Copia Período.
Para cada critério, é necessário definir as bases mensais de distribuição.
A consistência nas bases pode ser mantida ao longo dos meses, facilitando o processo de cópia do mês anterior para o próximo.
Neste exemplo os Critérios Gerais está distribuindo injeção recebe 29%, montagem 19% e estamparia recebe 50%. Isto está dando 99,99%.
Mas pode dar problema de fechamento de valores? Não, isso pode ser peso. Não precisa necessariamente em fechar em 100%. Aqui é feito uma proposta de distribuição depois que vai fechar uma base que vai representar os 100%e o sistema vai garantir que a distribuição seja adequada.
Todo o mês eu tenho que para cada critério definir quais são as bases, é muito comum manter as bases de um mês para o outro, então existe um comando de cópia que eu pego do anterior copio para o mês seguinte, então quando eu estou começando no mês eu faço esse processo isso aqui a gente tá mudando para aquela rotina que vai ter diversos check box e o sistema vai fazer tudo isso numa vez só.
É necessário para distinguir entre contas contábeis de custo direto e indireto e os centros de custo. Os critérios de rateio podem variar conforme as necessidades de diferentes setores, como gerente de produção, almoxarifado, ou por número de pessoas em cada setor.
Cópia Base Alocação
Controladoria> Custo Estrutural > Cadastros > Base Alocação.
A cópia base alocação é aplicada uniformemente para todos os itens que permanecem inalterados.
Alocação de Apoio
Controladoria > Custo Estrutural > Cadastros > Aloca Apoio.
Para identificar os centros de custo indiretos e os critérios utilizados, é necessário especificar o mês e ano, como por exemplo, "No mês de XXXX do ano de YYYY". O critério é determinado com base no cadastro de critérios, acessível através do atalho F5. Embora a lógica do critério geral para o setor seja comum, também é possível personalizar o critério com base em contas específicas, como salários.
Copia Aloca Apoio
A otimização da cópia de Aloca Apoio é realizada para manter critérios vinculados aos centros de custo indiretos, possibilitando mudanças pontuais sem afetar o critério global.
Integração Contabilidade
Integrações>Direcionadores> Controladoria > Custo Estrutural > Rotinas > Integrações > Integra Contabilidade
A integração contábil consiste em carregar dados contábeis. Após selecionar o mês desejado, o sistema executa rotinas SQL para trazer informações. Durante o processo, há a opção de atualizar contas contábeis parametrizadas. Esse passo é essencial para manter a consistência entre os registros contábeis e os dados do sistema.
Rotina Custo Primário
Controladoria > Custo Estrutural > Rotinas > Processa Custo Primário
A rotina de custo primário processa e totaliza os custos abertos por gerencial e centro de custo, provenientes da contabilidade. Além disso, realiza a distinção entre custos fixos e variáveis. Esta etapa é crucial para preparar a análise e o equilíbrio financeiro.
Distribuição Atividade de Apoio
Integrações>Direcionadores Controladoria > Custo Estrutural > Rotinas > Distrib. Atividade Apoio
Esta etapa envolve o rateio de custos secundários, sendo necessário que o custo primário já esteja calculado. A distribuição é efetuada considerando critérios previamente estabelecidos.
Mapa de Custos Recebidos e Distribuídos
É a apuração de custos dos processos.
A tela Mapa de Custos x Custos de Processos mostra os valores de mapa originados da rotina de Integra Contábil/Processa Custo Primário/ Distribui Atividade Apoio, apresentados no lado esquerdo da tela, os quais são validados com os valores de Primário e Secundário do BI.
Somente depois destes valores estarem corretos, de acordo com Balancete no Cigam também, nós clicamos no botão "Atualiza Custo Processo" desta mesma tela, fazendo com que estes valores passem para a direita da tela e então deve ser criada uma Valorização de Estoque, pois estes serão os valores considerados.
Transfere valores do mapa para valorização.
O quadro Custo para Processos demonstra como os custos foram aplicados aos tempos operacionais (Área/Processo) para a valorização.
Botão Atualiza Custo Processos, transfere do mapa de custo para o custo dos processos para Valorização.
Recebidos
Controladoria > Custo Estrutural > Relatórios > Movimentos > Mapa Localização Custos - Recebidos.
Representa os centros de custo que receberam custos.
Distribuídos
Controladoria > Custo Estrutural > Relatórios > Movimentos > Mapa Localização Custos - Distribuídos.
Refere-se ao rateio secundário. É vital para identificar como os custos são distribuídos pelos centros de custo, permitindo compreender a origem e o destino dos recursos.
Gostaria de reforçar que, no contexto apresentado, o tempo direto é aquele em que a equipe da engenharia está diretamente envolvida no processo produtivo. Já o tempo indireto não é dedicado à engenharia, como é o caso do gerente de produção. Nesses casos, a alocação dos custos é feita por rateio, enquanto os membros da equipe que possuem tempo direto devem amarrar seus custos correspondentes.
Carga de Dados Painel Resumo BI
Após executar a Rotina no Custo Estrutural, executar a carga de dados do painel que se encontra no Painel Resumo em Dashboard Resumo Custeio Integrado;
Posteriormente executar a carga do painel CI Carga - Primário e Secundário;
Dashboard BI – Resumo Primário/Secundário
O Painel Resumo no BI CIGAM oferece uma análise visual dos custos primários e secundários. O custo primário engloba despesas diretas, enquanto o secundário reflete os custos distribuídos por critérios específicos.
Mapa de Custo x Custo Processo
Controladoria > Custo Estrutural > Rotinas > Mapa Custos X Custos Processos
Este mapa permite a análise detalhada dos custos por processo operacional. A coesão entre os dados no Mapa e no Dashboard BI é fundamental, garantindo consistência nas análises.
Resumo do Processo de Conciliação
Ao finalizar as etapas acima, é crucial verificar a consistência dos números, comparando-os com os registros contábeis. Caso haja divergências, a valorização do estoque pode ser a próxima etapa, garantindo que o inventário fechado esteja alinhado com os dados do sistema.
Essas melhorias visam proporcionar clareza e coesão ao processo, facilitando a compreensão e execução das etapas envolvidas no custeio e na alocação de custos.
Mais detalhes acesse:
- PARTE 02:Conciliação Custeio Integrado - Estruturação Plano de Contas Contábil e Plano de Contas Gerencial
- PARTE 05:Conciliação Custeio Integrado - Mapa Custos x Custos Processos < Você está aqui!







